关于举办哲学学院2025年上半年预备党员培训班的通知
点击次数: 更新时间:2025-05-07
各党支部:
为学习贯彻党的二十大和二十届三中全会精神,落实《中国共产党发展党员工作细则》等文件要求,严格发展党员工作程序,保障发展党员工作质量,经学院党委研究,决定举办哲学学院2025年上半年预备党员培训班,现将有关事项通知如下:
一、培训对象
全体预备党员。(预备党员在预备期内必须参加一次集中培训,培训结果将作为按期转正的重要依据。)
二、培训内容
主要内容:以“坚定信仰、增强党性、提高素质”为重点,针对新时代大学生党员教育培训的需要,统筹整合各方资源和力量,主要有党的二十大和二十届三中全会精神学习、习近平新时代中国特色社会主义思想、党的二十大通过的《中国共产党章程(修正案)》解读、党史党规党纪、爱国主义和理想信念教育、党性修养提升和优秀党员事迹等。
培训方式:集中授课、社会实践和自学等。
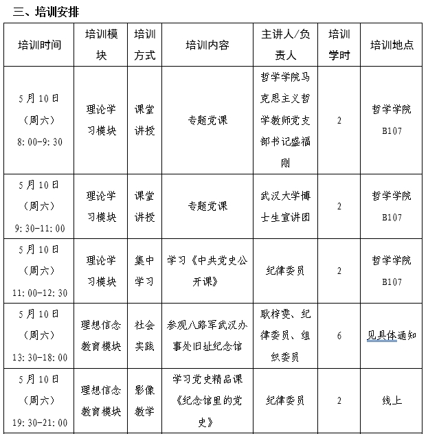
三、培训安排


四、培训要求
1.遵守培训纪律。预备党员参加培训是党员发展的必备环节。培训期间集中学习活动不得无故缺席,不得迟到早退。请假2个学时以上及出现违纪行为者,将取消培训资格。
2.加强培训管理。学院党委设立组织委员1名负责协助做好培训班的活动组织,确保活动的有序开展,纪律委员1名负责协助记录,负责协助记录培训班的考勤、心得体会等工作,确保培训效果。
3.注重培训质量。认真做好培训考核,考核方式为结业考核(70%)+培训考勤(30%),对培训学员进行综合考核。学院党委为参加培训并达到培训要求的预备党员出具学时证明,作为预备党员转正的必备材料。
特此通知
中共武汉大学哲学学院委员会
2025年5月6日