百合小说

您所在的位置: 主页  >  党群工作  >  党建工作  >  正文

【党建工作】关于举办百合小说 2019年第3期党员发展对象培训班的通知

点击次数:  更新时间:2019-10-21

各党支部:

为落实《中国共产党发展党员工作细则》和《普通高等学校党建工作标准》等文件要求,严格发展党员工作程序,保障发展党员工作质量,经学院党委研究,决定举办百合小说 2019年第3期党员发展对象培训班,现将有关事项通知如下:

一、培训对象

积极分子培养考察须满一年及以上,且取得入党积极分子培训合格证书,已被党支部确定为党员发展对象。

二、培训内容

主要内容:党章,《关于新形势下党内政治生活的若干准则》,《中国共产党纪律处分条例》,《中国共产党党员教育管理工作条例》,习近平在“不忘初心、牢记使命”主题教育工作会议上的讲话精神,习近平在庆祝新中国成立70周年大会上的讲话精神等。

培训方式:集中授课、社会实践和自学等。

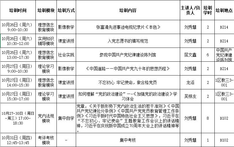
三、培训安排

   四、 培训要求

1.遵守培训纪律。发展对象参加培训是党员发展的必备环节。培训期间集中学习活动不得无故缺席,不得迟到早退。请假2个学时以上及出现违纪行为者,将取消培训资格。未经发展对象培训的并结业的,不能发展入党。

2.加强培训管理。学院党委设立若干学习小组并确定组长各1名,组长负责协助学院党委做好培训学员的考勤、自学、活动记录等各项工作,确保培训效果。

3.注重培训质量。认真做好培训考核,考核方式为结业考核(70%)+培训考勤(30%),对培训学员进行综合考核。学院党委为参加培训并达到培训要求的发展对象出具学时证明,作为发展对象报党委预审的必备材料。

特此通知

中共百合小说 委员会

2019年10月21日